All of our products are customizable
Customized Exclusive Pizza Stones
HOME > CUSTOMIZED EXCLUSIVE PIZZA STONES
Product Solutions
We typically offer pizza stones that are either unglazed or with a micro-crystalline glaze.
Unglazed Pizza Stone
Unglazed pizza stones are ideal for baking pizza, bread, and cookies. If you need to cook foods that require a significant amount of oil or seasoning, it is recommended to use parchment paper or a drip tray on the stone's surface.
Micro-Crystalline Glazed Pizza Stone
The microcrystalline glazed pizza stone offers more versatile functionality. In addition to baking everyday items like pizza, cookies, and bread, it is also well-suited for cooking meats, seafood, vegetables, and fried foods. It boasts superior heat resistance and is easier to clean.
We customize the samples according to the specification, thickness, color and material information in your drawings or instructions.
Drawings or descriptions provided
You only need to provide a simple product drawing and description. Our customer service team will contact you promptly and engage in detailed discussions based on your requirements.
Sample & Shipping
After all details are confirmed, we will promptly produce the sample and send it to the customer for approval.
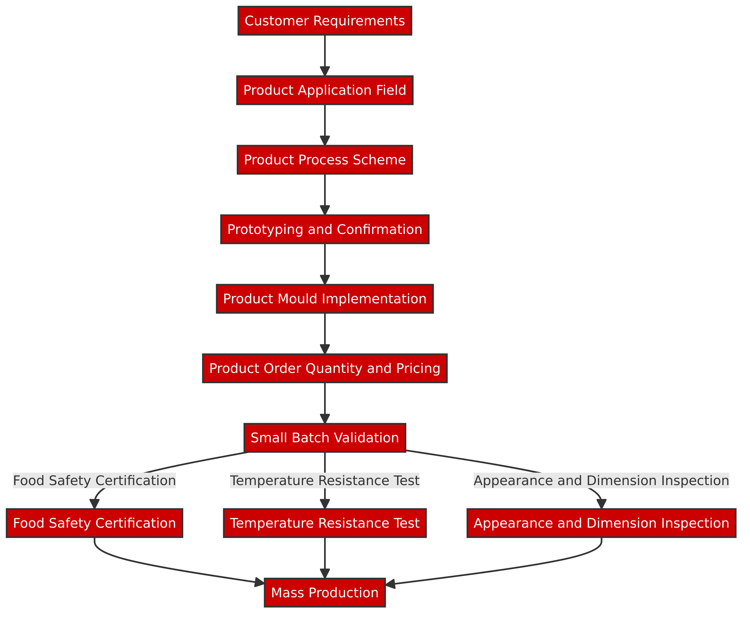
We consistently maintain a high standard of quality for our products, striving for excellence and continuous innovation. Below is our fundamental product development process.
Got Any New Ideas?
Please leave your information and new ideas here, and we will use our expertise to help you create the perfect pizza stone.
.webp)